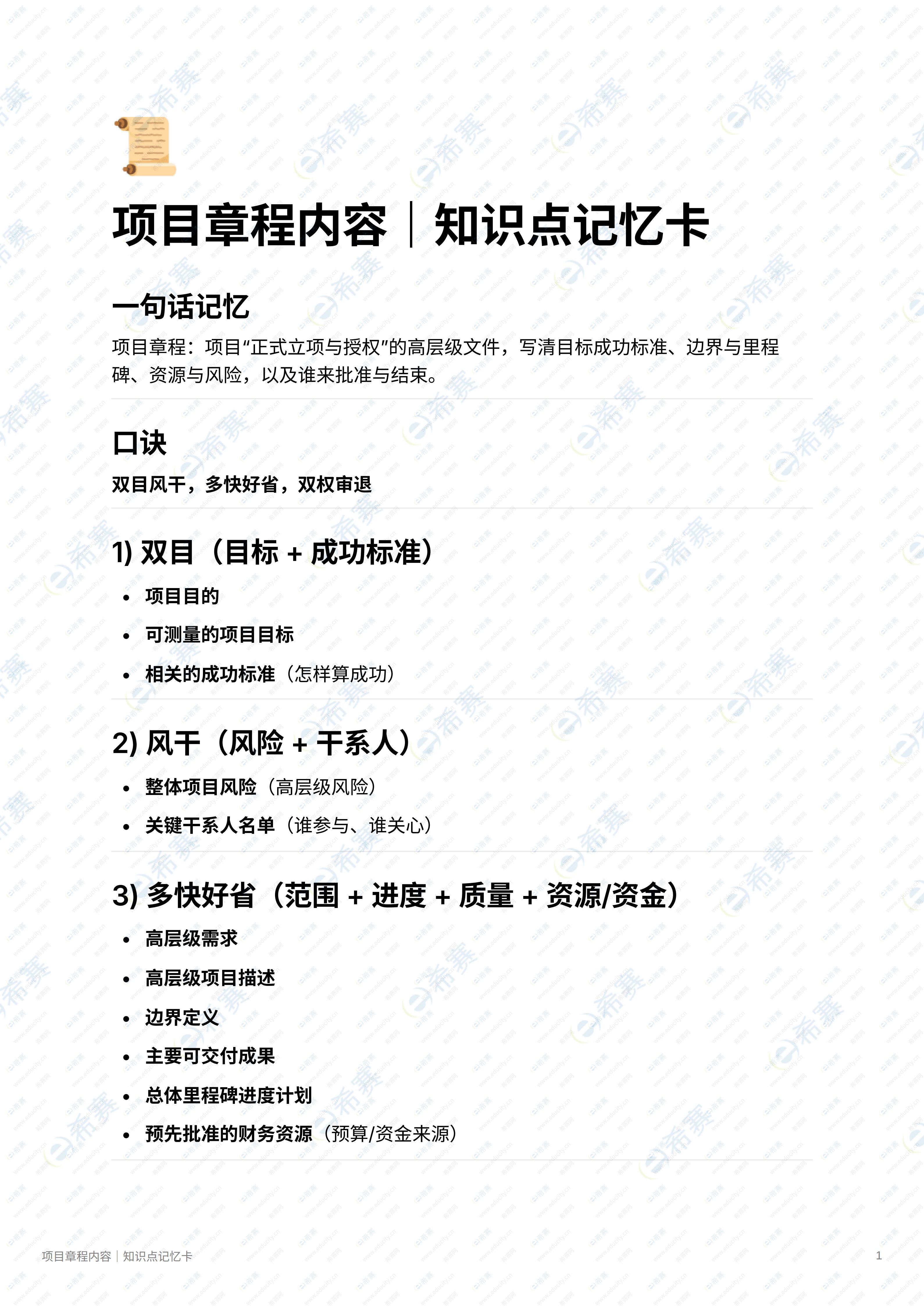
一、核心定位与一句话记忆
项目章程是项目“正式立项与授权”的高层级文件,需明确项目目标、成功标准、边界与里程碑、资源与风险,以及批准与结束的相关人员,为项目启动提供权威依据。
二、口诀记忆体系
采用“双目风干,多快好省,双权审退”口诀快速记忆:
双目:项目目的与可测量的项目目标,明确“为何做”与“达成什么”;
风干:整体项目风险(高层级风险)与关键干系人名单,识别“潜在威胁”与“核心参与者”;
多快好省:涵盖范围、进度、质量、资源/资金四大维度,具体包括高层级需求、项目描述、边界定义、主要可交付成果、总体里程碑进度计划及预先批准的财务资源;
双权审退:明确项目审批权限与退出标准,确保决策有据可依。

三、详细要素解析
双目:项目目的需与组织战略对齐,成功标准需量化可衡量;
风干:风险识别需覆盖内外部因素,干系人名单需包含发起人、客户、关键团队成员等;
多快好省:范围需界定清晰边界,进度需设定关键里程碑,质量需明确验收标准,资源需规划预算与资金来源;
双权审退:审批权限需明确责任人,退出标准需定义终止条件与流程。
四、实践应用价值
本记忆卡通过结构化口诀与要素解析,帮助学习者快速掌握项目章程的核心内容,提升项目立项阶段的规范性与权威性,适用于项目管理、工程实施、产品开发等多场景实践,助力项目从启动到交付的全周期管理。
项目章程内容 | 知识点记忆卡通过简洁的设计与清晰的逻辑框架,为项目管理从业者提供了高效的章程编制参考,确保项目立项有章可循、有据可依。
软考科目规划
三分钟测出适合你的软考科目
↓↓↓

热门:网络工程师备考 | 信息系统项目管理师备考
备考:章节练习+真题 | 信息系统项目管理师论文范文5篇
| 备考资料区
推荐:软件设计师网络课堂 |系统架构设计师网络课程
活动:新人礼包
| 现金补贴&千元课程免费抽
|现金补贴双重享~
课程:论文专题讲解 | 网络工程师报考指南 | Openclaw小龙虾安装教程