希赛网2026上半年电子商务设计师60天学习计划
同学,你好!为了帮助大家更好的冲刺学习,特此提供一份60天软考上岸计划。本指南包括考情分析、学习规划、冲刺攻略三个部分,可以参考此指南进行最后的复习,老师相信同学们,在这一过程中所付出的努力,都能得到回报~预祝大家顺利通过2026上半年软考考试!(因篇幅问题,每章均只截取了部分内容,需要的考生请在本文文首本文资料处或文末的资料下载栏目下载PDF完整版。)
第一部分 考情分析

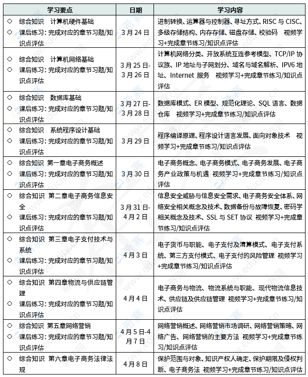
第二部分 学习规划

第三部分 冲刺攻略
攻略一:高质量的备考资料
1.第三版官方教程
2.历年真题
3.错题集
4.知识点练习
5.模拟试卷检测
6.知识点集锦
攻略二:全过程回顾(10%)
对已练习的知识点进行梳理,对以前的错题进行回顾,巩固加深。
一、客观题:75空120分钟
特点:范围广,但考试时间多得让人犯困;做得快可以将30分钟时间用于主观题。
策略:
1)“二八定律”,把时间用于重要的知识点
2)各个击破
二、主观题:5道大题120分钟
备考策略
1、电子商务系统规划与设计包括数据流图与数据库设计两个知识模块,两个知识模块通常轮番考查其中一个,两种题型都必须要掌握,要求每题能够拿到12分及以上,多练历年试题,熟悉答题规则,习惯“意外”。
2、电子商务网站设计、电子商务系统测试(黑盒/白盒)、项目管理及计划控制、网络营销等知识模块固定题型,基本上每年都考。
3、电子商务网站设计涉及业务代码,要求拿到5分及以上,掌握基础控件的用法。
4、电子商务系统测试(黑盒/白盒),要求能够拿到10分及以上,掌握测试原理。
5、项目管理及计划控制,要求能够拿到12分及以上,考查网络时间参量、甘特图、关键路径、资源优化等。
6、网络营销,要求能够拿到10分及以上,掌握网络营销的方法和原理等,需要花时间背记。
7、从容的心态上考场!
该资料制作于26年3月,适用于第三版教材。
软考科目怎么选?
微信扫码下方二维码找答案
▼ ▼ ▼
热门:系统集成项目管理工程师备考 | 网络工程师备考 | 软件设计师备考
推荐:信息系统项目管理师网络课堂 | 2026年软考报名时间及入口汇总表
活动:资料下载 | 新人礼包 | 2026上半年软考第二期模考大赛![]()
课程:信息系统项目管理师报考指南 | PMP课程