希赛网2026上半年系统集成项目管理工程师60天学习计划
你好,同学!为了帮助大家更好地冲刺学习,特此提供一份考前60天学习指南。本指南包括考情分析、学习规划、冲刺攻略三个部分,可以参考此指南进行最后的复习要领。老师相信同学们,在这一过程中所付出的努力,都能得到回报~预祝顺利通过2026上半年软考考试!(因篇幅问题,每章均只截取了部分内容,需要的考生请在本文文首本文资料处或文末的资料下载栏目下载PDF完整版。)
第一部分 考情分析

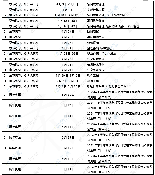
第二部分 学习规划

第三部分 冲刺攻略
攻略一:高质量的备考资料
1.历年真题
2.案例简答题汇总
3.考前几页纸
4.核心要点速记
攻略二:全过程回顾(10%)
综合知识:75道选择题
1、对已练习的知识点进行梳理,对以前的错题进行回顾,翻看笔记,巩固加深。
2、计算题要熟悉公式,理解定义,最容易出现【眼高手低】的情况,一定要自己动手演算。英文题从词汇入手。
3、分层做题,不听天由命
对已练习的知识点进行梳理,对以前的错题进行回顾,巩固加深。
主观题:4道大题
备考策略
1、进度和成本的计算题为固定题型,要求能够拿到14-18分,掌握画图方法、挣值分析计算公式。
2、对于项目管理案例分析题,要求能够拿到10-18分,背记资料,多刷真题。
3、从容的心态上考场!
软考科目怎么选?
微信扫码下方二维码找答案
▼ ▼ ▼
热门:系统集成项目管理工程师备考 | 网络工程师备考 | 软件设计师备考
推荐:信息系统项目管理师网络课堂 | 2026年软考报名时间及入口汇总表
活动:资料下载 | 新人礼包 | 2026上半年软考第一期模考大赛![]()
课程:信息系统项目管理师报考指南 | PMP课程