案例场景
数字化城市管理通过信息化手段和移动通信技术手段来处理、分析和管理整个城市的所有部件和事件信息,促进城市人流、物流、信息流、交通流的通畅与协调。
2023年,某县为提升该县的运营效率,利用已有的海量数据,实现数字化城市管理,启动了数字化城市管理项目,项目建设期8年。作为政 府重点项目,为扶持当地民营企业,将项目建设工作交给A公司牵头负责。
A公司过去一直做银行信息管理系统,为了完成好项目,他们仔细研究了数字化城市管理的相关文档,参考了其他城市的数字化城市管理建设项目,发现城市管理的建设要牵涉到多个政府部门。调研中还发现,尽管目前县政府已经汇集了来自各部门关于城市运营的海量数据,但没有统一的数据标准,导致出现数据不规范、难以融合、利用率不高等问题。尤其是交通数据,来源于多个系统,各系统建设时间先后不一、标准不同、数据多而散乱、数据多源异构现象明显,导致海量交通数据一直未得到有效利用。
因此,为了满足不同系统间的数据整合和共享需求,A公司打算建立统一的数据元标准,指导与规范城市数字化建设。
[问题1](10分)
结合案例,请分析项目存在的问题和风险。
[问题2](5分)
什么是数据元?制定数据元标准,应遵循哪些过程?
[问题3](5分)
请将下面(1)~(5)处的答案填写在答题纸的对应栏内。
国家十四五规划中,数字产业化发展重点包括:云计算、大数据、(1)、(2)、(3)、(4)和(5)。
[问题4](5分)
结合案例,判断下列说法的正误(填写在答题纸的对应栏内,正确的填写“√”,错误的填写“x")
(1)根据模型应用目的不同,可以将数据模型划分为概念模型、实体模型和物理模型三类。()
(2)概念模型把现实世界中的客观对象抽象为某一种信息结构,这种信息结构不依赖于具体的计算机系统,也不对应某个DBMS.()
(3)物理模型的基本元素包括表、字段、视图、存储过程、触发器等。()
(4)A公司在项目过程中要重点关注数据的采集过程。()
(5)数据元和元数据是一个概念的不同说法,二者可以等同。()
参考答案:
[问题1]
(1)作为政府重点项目,为扶持当地民营企业,将项目建设工作交给A公司牵头负责。应该公开招标。
(2)公司过去一直做银行信息管理系统,为了完成好项目,他们仔细研究了数字化城市管理的相关文档,参考了其他城市的数字化城市管理建设项目。
(3)发现城市管理的建设要牵涉到多个政府部门,有沟通风险。
(4)城市运营的海量数据,但没有统一的数据标准,导致出现数据不规范、难以融合、利用率不高等问题。
(5)各系统建设时间先后不一、标准不同、数据多而散乱、数据多源异构现象明显,导致海量交通数据一直未得到有效利用。
[问题2]
数据元是数据库、文件和数据交换的基本数据单元。
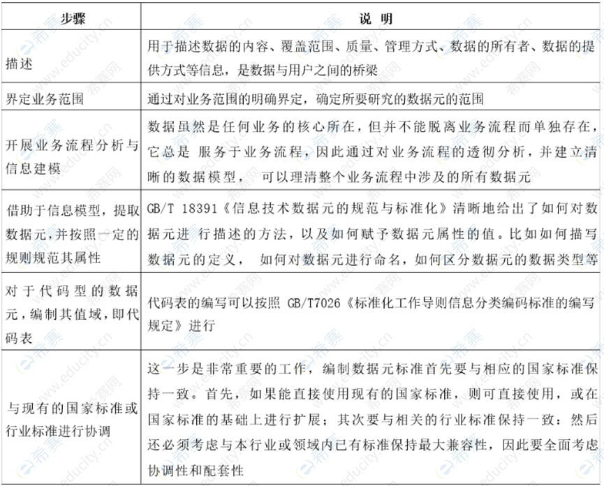
制定数据元的过程:

[问题3]
篇幅有限,完整版真题+答案解析,点击下方蓝字获取!
| 软考高项备考资料汇总 | ||
| 资料名称 | 资料价格 | 资源链接 |
| 2025年信息系统项目管理师综合知识真题(第一批次) | 免费 | 点击获取 |
| 2025年信息系统项目管理师综合知识真题(第二批次) | 免费 | 点击获取 |
| 信息系统项目管理师论文范文五篇 | 免费 | 点击获取 |
| 信息系统项目管理师三色笔记 | 免费 | 点击获取 |
| 信息系统项目管理师学习打卡表 | 免费 | 点击获取 |
| 信息系统项目管理师核心宝典 | 免费 | 点击获取 |
| 信息系统项目管理师考试简介 | 免费 | 点击获取 |
| 更多软考高项备考资料请点此查看 | ||
软考高项纸质资料免费领!(活动:12月15日结束)
![TyQMxL7zRE[1].jpg](https://img.kuaiwenyun.com/images/ueditor/2025-12/197/TyQMxL7zRE[1].jpg)