硕士研究生招生调剂工作是硕士研究生招生工作的重要组成部分,我院部分招生学科专业根据第一志愿考生复试情况,将择优遴选调剂考生参加复试。为了进一步做好我院 2026 年硕士研究生招生调剂工作,依据教育部《2026年全国硕士研究生招生工作管理规定》、青海省教育招生考试院以及学校管理部门有关工作要求,结合我院实际,制定本工作办法。
一、接收调剂基本要求
1.调剂考生须符合我院招生简章规定的报考条件和相关学科专业报考要求。
2.调剂考生的第一志愿报考专业应与我院拟接收调剂复试的专业相同相近,且在同一学科门类;或初试科目与调入专业初试科目相同相近,其中初试全国统一命题考试科目(统考科目)需与调入专业统考科目相同。在全国统一命题科目中,201英语一、204英语二可视为相同;考生初试统考科目涵盖调入专业所有统考科目的,视为相同。
3.调剂考生初试成绩须达到我校相应学科专业复试分数线。不同学科专业间调剂,还需满足一志愿报考学科专业的国家B类地区分数线。
4.报考“退役大学生士兵计划”的考生,申请调剂到普通计划,其初试成绩须达到相关学科专业全国初试成绩B类地区基本要求。符合条件的,可按规定享受退役大学生士兵初试加分政策。
报考普通计划的考生,若报名时申请退役大学生士兵初试加分并填报了相关信息,经有关部门审核通过后,可按规定申请调剂“退役大学生士兵计划”,其初试成绩须符合我校确定的接受“退役大学生士兵计划”考生调剂的初试成绩要求。
5.除外国语言文学外,我院接收调剂考生的外语考试语种为英语。
二、调剂专业及要求
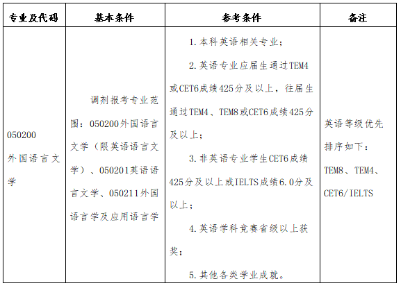
1.调剂专业及缺额

2.调剂要求



三、调剂工作程序
1.考生通过中国研究生招生信息网“全国硕士生招生调剂服务系统”(以下简称“调剂系统”),填报调剂志愿。
2.学院按照调剂报考专业考生初试成绩总分排序,对考生进行全面考查和综合评价,择优确定进入复试调剂考生名单。
3.进入复试调剂考生名单经研究生院招生办公室审核后由学院在官网公布,研招办通过“调剂系统”向考生发送复试通知。
4.考生收到复试通知后,需在限定的时间内通过调剂系统确认。经学院与考生核实放弃的,学校将取消其调剂复试资格。
5.学院根据《青海师范大学2026年硕士研究生复试录取办法》组织调剂考生的复试工作,确定拟录取名单。
6.研究生院审核学院提交的拟录取名单,并在“调剂系统”中向审核通过的拟录取调剂考生发送“待录取”通知。考生须在规定时间内接收“待录取”通知并确认。经学院与考生核实放弃的,学校取消其待录取资格,并从学院提交的各专业候补录取考生顺序依次递补拟录取考生,没有递补考生,经请示主管领导报教育厅高教处同意后,优先补录生源充足的学科专业候补考生。
四、调剂说明
1.调剂考生必须通过调剂系统申请调剂,我校不接受电话、电子邮件、纸质等其他方式的调剂意向。
2.学院不以调剂考生第一志愿报考单位、毕业院校、提交调剂志愿的时间先后顺序等非学业水平标准作为遴选进入复试的依据。
3.对申请同一专业、初试科目完全相同的调剂考生,按照考生初试成绩择优遴选。
4.我校开放调剂系统持续时间不低于12 个小时。考生调剂志愿锁定时间为30小时,锁定时间到达后,考生可继续填报其他志愿。期间需要解锁的考生,需电话联系招生负责老师,发送请求解锁信息后由招生负责老师手动解锁。
5.调剂信息一律通过调剂系统、研究生院和招生学院官网公布,考生通过官方渠道获取准确信息。
6.调剂考生复试采用线下现场复试方式,复试采取差额形式,复试比例均不低于120%。
五、调剂工作时间安排
调剂系统开放时间2026年4月8日15:00-2026年4月9日8:30,若申请调剂考生人数不足,则向学校管理部门申请适当延长。
六、信息公开与附则
1.咨询和监督方式
院研招办邮箱:zxl@qhnu.edu.cn
招生老师电话:刘老师15521028610
者老师183971001022
监督电话:妥书记13734609943
咨询时间:工作日8:30—12:00,14:30-18:00
2.未尽事宜参照《2026年全国硕士研究生招生工作管理规定》,本办法如与国家有关规定相冲突时,执行国家规定。
3.本办法由外国语学院负责解释。