注册会计师考试《会计》章节思维导图:第十二章 股份支付

【高频知识点】权益结算的股份支付的会计处理
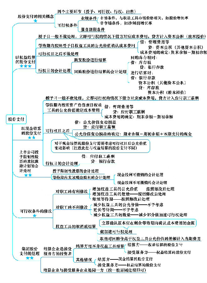
(1)授予日
除了立即可行权的股份支付外,企业在授予日不做会计处理。
(2)等待期内每个资产负债表日
企业应当在等待期内的每个资产负债表日,将取得职工或其他方提供的服务计入成本费用,同时确认所有者权益或负债。
①对于权益结算的涉及职工的股份支付,应当按照授予日权益工具的公允价值计入成本费用和资本公积(其他资本公积),不确认其后续公允价值变动。
借:管理费用等
贷:资本公积——其他资本公积
②对于现金结算的涉及职工的股份支付,应当按照每个资产负债表日权益工具的公允价值重新计量,确定成本费用和应付职工薪酬。
借:管理费用等
贷:应付职工薪酬
(3)可行权日之后
①对于权益结算的股份支付,在可行权日之后不再对已确认的成本费用和所有者权益总额进行调整。
②对于现金结算的股份支付,企业在可行权日之后不再确认成本费 用,负债(应付职工薪酬)公允价值的变动应当计入当期损益(公允价值变动损益)。
借:公允价值变动损益
贷:应付职工薪酬
或作相反会计分录。
(4)回购股份进行职工期权激励
①回购股份
借:库存股
贷:银行存款(实际支付的款项)
②确认成本费用
借:管理费用等
贷:资本公积——其他资本公积
③职工行权
借:银行存款(企业收到的股票价款)
资本公积——其他资本公积(等待期内资本公积累计确认的金额)
贷:库存股(交付给职工的库存股成本)
资本公积——股本溢价(差额)