预约成功后,不错过重要时期
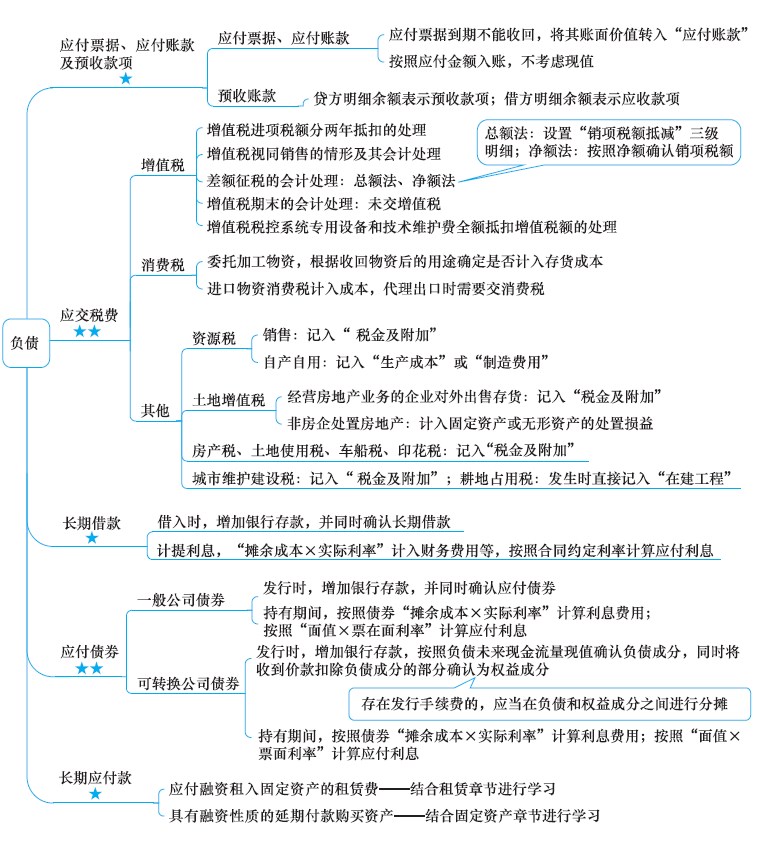
注册会计师考试《会计》章节思维导图:第九章 负债
相关阅读:2018年注册会计师考试大纲及变化汇总(各科目)
加群交流
公众号
客服咨询
考试资料
每日一练
您还不是该课程的学员,无法下载哦~点击下方立即学习,即可下载更多专享资料
您希望我们通过哪种方式与您联系?
您已选择电话/微信/QQ的联系方式,课程顾问会尽快联系您!
您已选择微信联系方式,课程顾问会尽快添加您的微信,请您确认通过!
您已选择QQ联系方式,课程顾问会尽快添加您的QQ,请您确认通过!
您已选择电话联系方式,课程顾问会尽快联系您!
您已选择“不联系”,课程顾问不会主动联系您。如果后续您有需求,可以在个人中心主动添加销售微信或拨打客服电话:400-111-9811