甲公司向乙银行借款500万元,丙公司为甲公司提供一般保证,后甲公司未按期还款。下列选项中,说法正确的有( )。
B;C
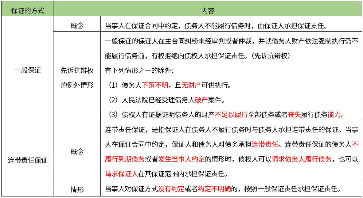
【考点】本题考查合同-债的担保-保证的方式【解析】在一般保证当中,保证人享有先诉抗辩权,当事人在保证合同中约定,债务人不能履行到期债务时,由一般保证人承担保证责任,一般保证的保证人在主合同纠纷未经审判或者仲裁,并就债务人财产依法强制执行仍不能履行债务前,有权拒绝向债权人承担保证责任。丙公司为一般保证人,享有先诉抗辩权,乙银行在甲公司未按时还款时,可以要求丙公司清偿。故本题选BC。【希赛点拨】一般保证和连带责任保证:
扫描微信二维码,添加您的专属老师为好友
您在考试中遇到任何问题,老师都会帮您解答
您希望我们通过哪种方式与您联系?
您已选择电话/微信/QQ的联系方式,课程顾问会尽快联系您!
您已选择微信联系方式,课程顾问会尽快添加您的微信,请您确认通过!
您已选择QQ联系方式,课程顾问会尽快添加您的QQ,请您确认通过!
您已选择电话联系方式,课程顾问会尽快联系您!
您已选择“不联系”,课程顾问不会主动联系您。如果后续您有需求,可以在个人中心主动添加销售微信或拨打客服电话:400-111-9811