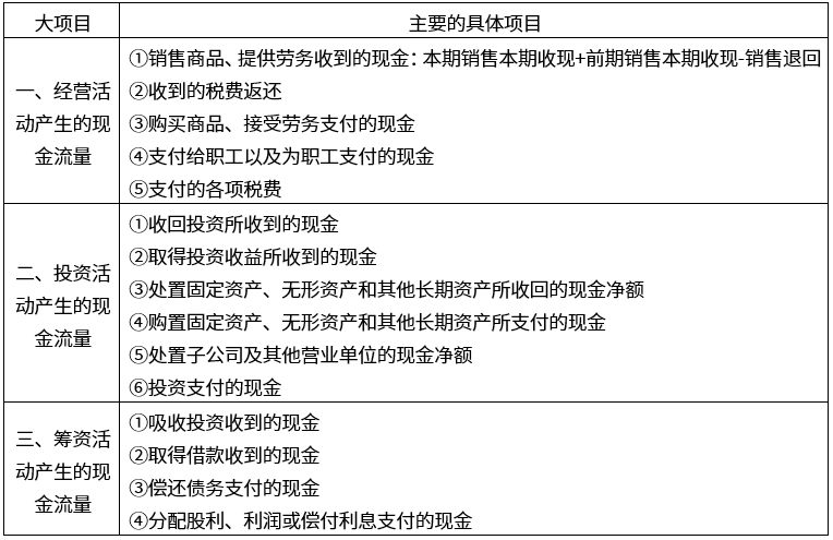
下列经济业务所产生的现金流量中,应列入“经营活动所产生的现金流量”项目的是( )。
B
经营活动是指投资活动和筹资活动以外的所有交易和事项。包括销售商品或提供劳务、购买商品或接受劳务、收到返还的税费、经营性租赁、支付工资、支付广告费用、交纳各项税款等。选项B正确。
选项A、C为投资活动现金流量;选项D为筹资活动现金流量。
扫描微信二维码,添加您的专属老师为好友
您在考试中遇到任何问题,老师都会帮您解答
您希望我们通过哪种方式与您联系?
您已选择电话/微信/QQ的联系方式,课程顾问会尽快联系您!
您已选择微信联系方式,课程顾问会尽快添加您的微信,请您确认通过!
您已选择QQ联系方式,课程顾问会尽快添加您的QQ,请您确认通过!
您已选择电话联系方式,课程顾问会尽快联系您!
您已选择“不联系”,课程顾问不会主动联系您。如果后续您有需求,可以在个人中心主动添加销售微信或拨打客服电话:400-111-9811