题库
案例题
背景材料
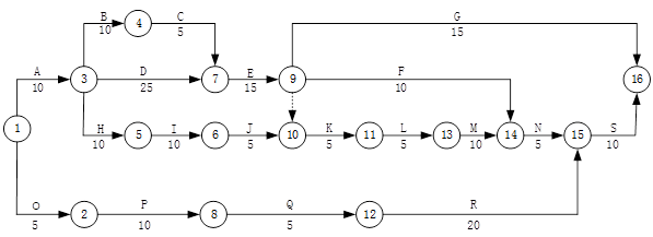
某传输网工程由光缆线路工程和设备安装工程两部分组成。线路部分包括直埋、架空和管道光缆,其中直埋光缆线路与季节性河流交越(施工时为无水季节);设备安装工程主要安装DWDM设备。合同约定:建设单位负责采购钢绞线、光缆和设备。办理过河手续及赔补费用;施工单位负责采购子管,水泥和沙石;工期90天。施工单位提交的初步施工进度网络计划得到了建设单位批准,如下图所示:


施工中发生了如下事件:
    事件一:开工后,建设单位办理过河手续时,水利部门要求另选过河地点,施工单位配合选址增加20个工日,误工40个工日。按照新的实施方案,施工单位费用增加7万元。本事件造成挖沟进度延迟7天,坡坎加固时间增加3天。
    事件二:钢绞线镀锌不合格,需重新采购,误工30个工日,进度延迟5天。
    事件三:塑料子管壁厚不合格,需要更换,误工20个工日,进度延迟2天。
    事件四:光纤切割刀损坏,影响接续,误工10个工日,进度延迟2天。
    事件五:部分坡坎强度不达标,需重新加固,增加40个工日,增加材料费9000元,进度延迟4天。
    事件六:施工单位增加了系统测试的人员和仪表,使测试工作提前5天完成。
(6)测试OTU设备的接收灵敏度、-20dB带宽和最小边模抑制比时,需要用到哪些测试仪器?(5分)
参考答案: 查看答案 查看解析 APP刷题
相关知识点试题
相关试卷
咨询
查看视频解析
咨询客服
咨询客服