C
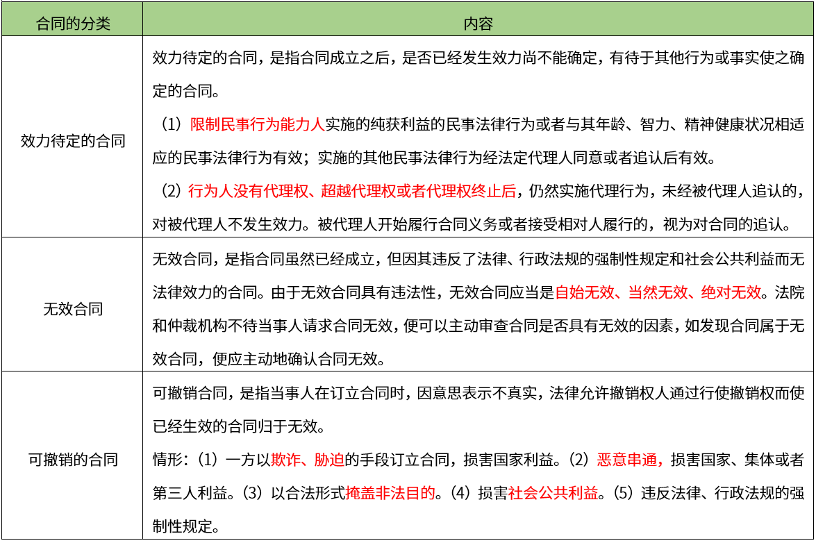
【考点】本题考查民法总则-民事法律行为-民事法律行为的效力【解析】效力待定的民事法律行为,是指法律行为成立之后,是否能发生效力尚不能确定,有待于其他行为或事实使之确定的法律行为。包括:(1)限制民事行为能力人从事的依法不能独立实施的法律行为。(2)无代理权人因无权代理而从事的法律行为。(3)无处分权人因无权处分而从事的法律行为。因为限制行为能力人作出的与其智力、年龄不相适应的民事法律行为,需要法定代理人同意或追认,小曹为限制民事行为能力人,而购买的手机价值过大,故C项买卖合同效力待定。故本题选C。【希赛点拨】
扫描微信二维码,添加您的专属老师为好友
您在考试中遇到任何问题,老师都会帮您解答
您希望我们通过哪种方式与您联系?
您已选择电话/微信/QQ的联系方式,课程顾问会尽快联系您!
您已选择微信联系方式,课程顾问会尽快添加您的微信,请您确认通过!
您已选择QQ联系方式,课程顾问会尽快添加您的QQ,请您确认通过!
您已选择电话联系方式,课程顾问会尽快联系您!
您已选择“不联系”,课程顾问不会主动联系您。如果后续您有需求,可以在个人中心主动添加销售微信或拨打客服电话:400-111-9811