以人为中心的营销学传统研究方法是( )。
C
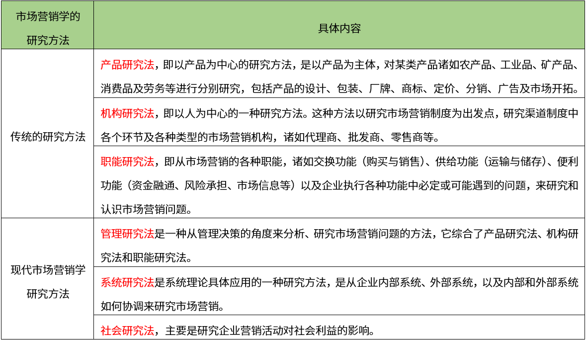
【考点】本题考查市场营销导论-市场营销学概述-市场营销学的研究方法
【解析】在20世纪50年代前,对市场营销学的研究主要采用传统的研究方法,包括产品研究法、机构研究法、职能研究法。机构研究法。即以人为中心的一种研究方法。这种方法以研究市场营销制度为出发点,研究渠道制度中各个环节及各种类型的市场营销机构,诸如代理商、批发商、零售商等。故本题选C。
【希赛点拨】
扫描微信二维码,添加您的专属老师为好友
您在考试中遇到任何问题,老师都会帮您解答
您希望我们通过哪种方式与您联系?
您已选择电话/微信/QQ的联系方式,课程顾问会尽快联系您!
您已选择微信联系方式,课程顾问会尽快添加您的微信,请您确认通过!
您已选择QQ联系方式,课程顾问会尽快添加您的QQ,请您确认通过!
您已选择电话联系方式,课程顾问会尽快联系您!
您已选择“不联系”,课程顾问不会主动联系您。如果后续您有需求,可以在个人中心主动添加销售微信或拨打客服电话:400-111-9811