【背景资料】
某新建办公楼工程,地下2层,地上20层,建筑面积24万㎡,钢筋混凝土框架剪力墙结构,M公司总承包施工。
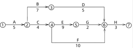
事件一:M公司编制了施工进度计划网络图,如图3所示:

事件二:M公司将图3的施工进度计划网络图报送监理单位后,总监理工程师发现E工作应该在B工作完成后才能开始,要求M公司修改,M公司按监理单位提出的工序要求调整了进度计划,各项工作持续时间不变。
事件三:监理单位对M公司修改后的施工进度计划进行审核,要求M公司在计划实施中确保修改后的进度计划总工期应与原计划总工期保持不变。
原计划各工作相关参数见表3

事件四:M公司拟在工程施工中推广应用“四新”技术,以加快进度,提高工程质量和安全生产水平。
5.事件四中,四新技术,是指哪四个方面的内容?