北京航空航天大学是全国首批公共管理硕士(Master of Public Administration,简称MPA)培养院校之一。北航MPA教育始终坚持以新时代中国特色社会主义思想为根本遵循,秉承“交叉渗透、涵育创新”育人理念,提出MPA研究生核心能力培养“三个转化”关键导向,(即:政治判断力转化为公共价值塑造传递能力、理论领悟力转化为公共管理本土创新能力、政策分析力转化为公共治理实践应用能力),凝练“理想高远、理论扎实、创新唯实、致真为公”四维培养目标,夯实拓展“领导力、分析力、服务力、协调力、应变力”五大通用能力。在二十余年的高质量发展历程中,北航MPA教育顺应新时代国家治理战略需求和高素质公共管理人才需要,依托一流公共管理学科基础,发挥文工交叉优势特色,通过上述“1+3+5”核心能力谱系的培育塑造,形成了独树一帜的“大规模、高质量、强影响”MPA人才培养模式。
人文社会科学学院(公共管理学院)2026年非全日制公共管理专业硕士研究生(简称“北航MPA”)的招生工作坚持公开公平公正、全面衡量、择优录取、宁缺毋滥的基本原则。招生专业目录(网址为https://yzb.buaa.edu.cn/xlss/zymlcx2.htm)上公布的为拟招生人数,最终将根据学校下达的计划、考生报考和复试等情况在拟录取阶段予以调整,以实际拟录取人数为准。
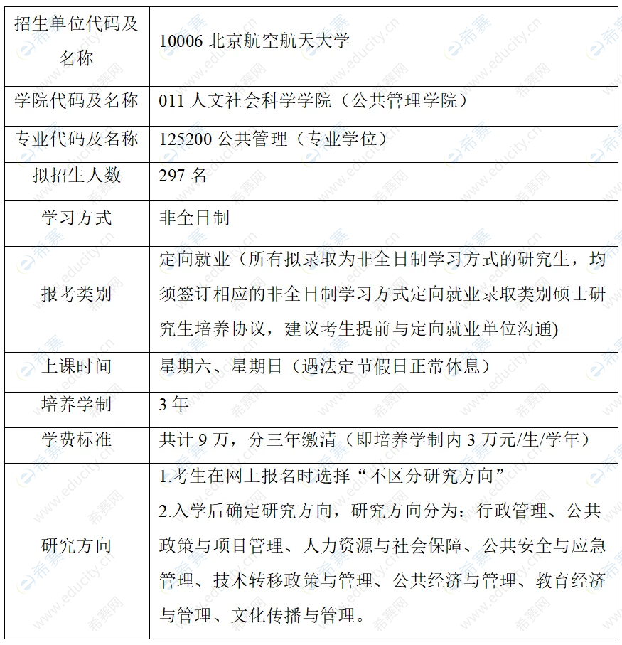
一、拟招生人数

二、报考条件与要求
报考北航MPA的考生,须为中华人民共和国公民,拥护中国共产党的领导,遵纪守法,品德良好,身体健康状况符合国家规定的体检要求,须符合教育部《2026年全国硕士研究生招生工作管理规定》(教学〔2025〕2号)的规定(可登录http://yz.chsi.com.cn/查询),且满足以下相应的报考条件和要求。
(一)报考北航125200公共管理(MPA)专业的考生,须符合下列条件之一:
1.国家承认本科学历的毕业生,大学本科毕业后有3年(含)以上工作经验。
2.获国家承认的高职(专科)毕业学历或大学本科结业后,有5年(含)以上工作经验。
3.获硕士、博士研究生学历或学位后,有2年(含)以上工作经验。
(二)其他专项计划的报考要求
1.我校“少数民族高层次骨干人才计划”专项只招收生源地为内蒙古、吉林、湖北、四川或贵州的在职考生,报考类别为“定向就业”类别,考生需有定向就业单位,并签订相关定向就业培养协议,否则不予准考拟录取。有意报考该计划的考生,请报名前先咨询是否满足报考北航的要求,咨询电话010-82317637。符合北航要求并有意参加该计划的考生,请登录少数民族高层次骨干人才计划管理平台查看有关事宜。
2.报考“退役大学生士兵计划”专项的考生,应为高校学生应征入伍退出现役,且符合硕士研究生报考条件者。考生网上报名时须选择填报“退役大学生士兵计划”,按要求填报本人入伍前的入学信息以及入伍、退役等相关信息,并于10月底前,提交本人《入伍批准书》和《退出现役证》复印件。
“高校学生”指全日制普通本专科(含高职)、研究生、第二学士学位的应(往)届毕业生、在校生和入学新生,以及成人高校招收的普通本专科(含高职)应(往)届毕业生、在校生和入学新生。
审核或复核未通过的,不得按照“退役大学生士兵计划”专项参加复试,仅可在调剂阶段按规定申请调剂到普通计划。报考普通计划的考生,若报名时申请退役大学生士兵初试加分并审核通过,调剂阶段可按规定申请调剂到“退役大学生士兵计划”专项;若报名时未申请退役大学生士兵初试加分的,不可参加“退役大学生士兵计划”专项调剂。
3.报名时工作单位和户籍在国务院公布的民族区域自治地方,且定向就业单位为原单位的少数民族在职人员考生,可按规定享受少数民族照顾政策。考生须在网上报名时按要求填报相关信息,学校将在复试(含调剂)前进行复审,未按规定申报的,不享受照顾政策。申请享受少数民族照顾政策的考生,不再享受初试加分政策。
4.服役期间获得三等战功、二等功以上奖励或者二级以上表彰,符合全国硕士研究生招生考试报考条件的退役人员,可申请免初试攻读硕士研究生。符合免初试资格的考生,于2025年10月16日至10月27日9:00~22:00,登录“全国推荐免试攻读研究生(免初试、转段)信息公开管理服务系统”(网址为https:/yz.chsi.com.cn/tm)报名,逾期不得补报。由于有关部门反馈免初试资格审核结果时间较晚,为避免审核未通过而错过本年度报考,建议该类考生同时登录全国硕士研究生招生考试网上报名系统(网址为https://yz.chsi.com.cn/yzwb/),按照下列“三、报考程序”进行报名。
5.符合教育部《2026年全国硕士研究生招生工作管理规定》(教学〔2025〕2号)第二十二条、二十三条、二十四条及二十五条规定条件的考生,须在网上报名时按要求填报相关信息,由涉及部门按职责分工进行审核。考生未按规定申报或审核(含复审)未通过的,不享受相应的加分、照顾、免初试政策,或不得参加有关专项计划初、复试。报考“少数民族高层次骨干人才计划”和“退役大学生士兵计划”等专项计划的考生,不再享受初试加分和少数民族照顾政策。
三、报考程序
凡是符合北航MPA报考要求的考生,请于2025年10月16日以前,仔细阅读教育部、所在省市研招办、所选择的报考点以及北航招生单位的公告、通知等文件,并于2025年10月27日前按要求完成报考程序。未按要求报名、误填、错填或填报虚假信息而导致不能确认、考试、拟录取等,后果由考生本人承担。
(一)网上报名
1.网上报名分为“填写考生信息”和“填写报考信息及网上支付”两大步骤。
(1)填写考生信息
2025年9月30日后,考生可登录中国研究生招生信息网(网址为http://yz.chsi.com.cn/),用已注册的学信网账号登录网报系统,填写考生信息。
(2)填写报考信息及网上支付
登录北航研究生招生信息网(网址为http://yzb.buaa.edu.cn/),仔细阅读相关信息,确定本人符合报考条件后,于2025年10月16日至10月27日9:00-22:00登录中国研究生招生信息网(网址为http://yz.chsi.com.cn/),仔细阅读报名网站的提示和要求,填写报考信息,并按照所选择报考点网报公告要求进行网上支付。报名期间,考生可自行修改或重新填报报名信息,但一位考生只能保留一条报名信息。若取消已报名信息,重新填报报名信息,则须重新进行网上支付。考生须认真核对报考信息,牢记系统生成的报名号。逾期不得再修改报名信息,也不再补报及补网上支付。
考生对所填写的信息需保证其准确性(如果被拟录取,部分信息将用于以后的学籍管理),考生未按要求报名、误填、错填或填报虚假信息而导致不能确认、考试、拟录取等,后果由考生本人承担。
2.重要提示:
(1)报考北航MPA参加全国统一考试,且选择北航为报考点的考生,必须符合北航报考点招收2026年学历硕士研究生网报公告(网址为https://yzb.buaa.edu.cn/info/1003/3424.htm)的要求,否则必须根据自身情况选择其他报考点,其他报考点信息可通过中国研究生招生信息网查询(网址为https://yz.chsi.com.cn/sswbgg/)。
满足以下要求之一者,可选择北航报考点:
①报考北航MPA参加全国统一考试,户口在北京的往届生;
②报考北航MPA参加全国统一考试,工作所在地在京,且2025年1月至9月在京连续缴纳6个月(含)以上社会保险中的基本养老保险或基本医疗保险(不含补缴)的往届生。
(2)选择北航报考点且符合北航报考点选择要求的考生,必须于2025年10月16日至10月27日网上报名期间,按照北京市网报公告要求进行网上支付初试费。未按要求网上支付初试费的报名,北航报考点将不予确认,后果及损失由考生本人承担。具体网上支付办法请考生认真阅读北京市发布的“网报公告”中有关内容。
(3)其他报考点有关问题请按照考生所选择报考点的有关规定执行。
(4)除“报考单位”、“报考点”和“考试方式”以外的其他报名信息,考生可在网上报名起止时间内,使用已注册的用户名和密码登录、修改。网上报名期间,考生亦可重新填报报名信息,但每位考生只能保留一条报名信息。
(5)考生填写信息期间,教育部将对考生学历(学籍)信息进行网上校验。考生可在报名前或报名期间,用已注册的学信网账号登录网报系统,校验本人学历(学籍)信息。未查询到学历(学籍)的考生,必须尽早到中国高等教育学生信息网(网址为http://www.chsi.com.cn/)申请并获取书面认证报告(鉴于认证反馈时间将近一个月,请考生务必留出充裕的时间,及早开展认证工作);境外或港澳台学位学历获得者,须登录教育部网站(网址为http://www.moe.gov.cn/)查询认证,并获取书面认证报告。
因更改姓名或身份证号码导致学历(学籍)校验未通过的考生,须以报名时现用的合法有效身份信息(姓名及证件号码)进行网上注册及信息填报,网上确认前除提交相关认证报告外,还须提供具有更改记录的户口本(簿)或公安机关开具的相关证明及复印件。
(6)考生报名时应准确填写姓名、身份证号、联系电话和相对固定的通讯地址等,必要时用于北航与考生取得联系或处理相关事宜。若因考生本人填写所造成的问题,责任由考生本人承担。
(7)网报期间,我校将对考生网上报名填写的信息进行审核,不符合北京航空航天大学招收2026年学历硕士研究生招生简章要求,或者需要提交相应材料的考生名单,均在北航研究生招生信息网(网址为https://yzb.buaa.edu.cn/index.htm)公布,届时请考生及时查看。
(8)建议考生在2025年10月23日前完成网上报名,预留出在网报截止前进行修改或重新报名的时间。
(9)因报名系统无法下载个人联系方式,北航无法发送相关短信信息,考生须及时浏览“中国研究生招生信息网”、省级教育招生考试机构官网、报考点官网、“北航研究生招生信息网”(网址为https://yzb.buaa.edu.cn/index.htm)和北航人文社会科学学院(公共管理学院)官方网(网址为http://www.hss.buaa.edu.cn/)公布的有关通知,主动了解各项安排、入场要求等事项,积极配合完成相关工作,以免给自己造成损失。北航研究生招生办公室将通过官方微信公众号(微信公众号“buaayzb”),向考生推送学校研究生招生办公室公布的相关信息,建议考生予以关注。
(二)网上确认
网上报名结束后,选择北航报考点(代码:1106)的考生,须在2025年10月中下旬浏览“中国研究生招生信息网”和“北航研究生招生信息网”,查看有关确认事宜;选择非北航报考点的考生,务必按照所选报考点规定的时间及要求进行确认信息工作。
考生本人对网上报名信息要进行认真核对并确认。经考生确认的报名信息在考试(含初试和复试)及拟录取阶段一律不作修改,因考生网报填写错误引起的一切后果由考生自行承担。
注:选择非北航报考点的考生,务必按照所选报考点规定的时间及要求进行确认信息工作。
(三)打印准考证
准考考生应当在2025年12月10日左右,凭网报“用户名”和“密码”登录中国研究生招生信息网(网址为http://yz.chsi.com.cn/),下载《准考证》并打印在A4幅面白纸上。《准考证》正反两面在使用期间不得涂改,北航不寄发纸质准考证。考生凭下载打印的《准考证》及有效居民身份证参加初试。
请考生及时登录北京航空航天大学研究生招生信息网(网址为http://yzb.buaa.edu.cn/),查询相关信息。北航研究生招生办公室将通过官方微信(微信公众号“buaayzb”),向考生推送学校研究生招生办公室公布的相关信息。
四、初试
初试方式为笔试。具体考试时间、地点、科目及要求见准考证。

(二)初试成绩约2026年2月下旬公布,考生自行在北航研究生招生信息网(网址为http://yzb.buaa.edu.cn/)上进行查询并下载打印,北航不寄发纸质成绩单。
五、复试
北航为自主确定复试分数线的学校,满足北航MPA复试要求的考生须参加复试。北航MPA复试采取差额形式,进入复试的考生人数一般不少于MPA已公布招生计划的120%
(第一志愿满足学校复试资格基本线考生人数不足的专业除外)。复试时间一般在2026年3月中下旬进行。复试的具体方式和要求请登录北京航空航天大学人文社会科学学院(公共管理学院)(网址为http://www.hss.buaa.edu.cn/)查询。
以大学本科同等学力(本科结业生及高职(专科))报考的考生,在复试时需要加试两门公共管理专业大学本科的主干课程(具体内容届时咨询北航MPA教育中心)。
报考北航125200公共管理(MPA)专业参加考试的考生,思想政治理论考试由学院在复试中进行,并计入总成绩。
(一)考生在复试时须提交以下材料:
1.满足北航MPA复试要求的考生,须提交复试通知书(北航研究生招生信息网下载,无须盖章)。
2.考生本人有效居民身份证原件及一份身份证件正反面的复印件,复印件纸型为A4纸,身份证件正反面需复印在同一页面上。
3.现实表现材料(附件:报考2026年北京航空航天大学硕士研究生考生现实表现样表.pdf)。复试时不仅对考生进行思想政治素质和品德考核,还将结合其学习工作单位出具的现实表现材料进行评价,考核评价不合格者,不予拟录取。
4.考生本人签字的身体健康情况说明(附件:身体健康情况说明模板.pdf)。
5.学历证书(即毕业证书)或学位证书原件及一份复印件
6.由档案所在工作单位人事部门提供的在校历年学习成绩表复印件,并加盖档案所在工作单位人事部门公章;若档案未在工作单位,须由档案存放管理部门提供档案内存放的在校历年学习成绩表的复印件,并加盖档案存放管理部门公章。
7.以同等学力身份报考北航的考生,还须提供符合其报考资格要求的各类材料原件及复印件。
8.考生应自觉遵守考场规则及考生所签署的《诚信复试承诺书》等内容,不得对外透露或传播复试试题内容等有关情况。对在研究生考试招生中违反考试管理规定和考场纪律,影响考试公平、公正的考生,一律按《中华人民共和国刑法》《中华人民共和国教育法》《最高人民法院最高人民检察院关于办理组织考试作弊等刑事案件适用法律若干问题的解释》及《国家教育考试违规处理办法》(教育部令第33号)严肃处理。
9.北航MPA教育中心要求提交的其他材料(以2026年发布的复试工作规定为准)。
(一)根据《北京市发展和改革委员会北京市财政局关于部分高等教育招生考试收费标准的函》(京发改[2012]1358号),参加复试考生每人需缴纳复试费100元。
(二)考生提交的信息须真实有效,否则拟录取资格无效。
(三)北航非全日制学习方式硕士研究生仅招收定向就业类别考生。所有拟录取为非全日制学习方式的研究生,均须签订相应的非全日制学习方式定向就业录取类别硕士研究生培养协议(附件:北京航空航天大学招收非全日制学习方式定向就业录取类别硕士研究生培养协议.pdf),按照协议进行培养和管理,北航MPA的所有拟录取考生均不转人事档案、户口等,不解决住宿。
原文链接:https://mp.weixin.qq.com/s/eYJlunBGRcYPaDSwFHBNpQ
扫码查询>>> MPA报名条件查询
| 扫码查询>>> 扫码帮您选择2-3所院校
|
院校库:公共管理硕士(MPA)院校库
免费资料领取:MPA各地区院校信息汇总(含学制、学费)丨【提前面试】申请材料模板及常见面试问题汇总丨2017-2025近九年各科真题及详细解析
试题题库领取:
考研英语(二)历年真题题库丨数学历年真题题库丨逻辑历年真题题库
| 2026MPA备考课程汇总 | |||
| 课程名称 | 课程价格 | 有效期 | 课程链接 |
2026MPA百日决胜班![]() | 3280元 | 有效期至2026-04-01 | 立即查看 |
管理类联考优秀学员分享会![]() | 免费 | 365天 | 点击试听 |
| 2026英语二备考攻略 | 免费 | 365天 | 点击试听 |
| 2026数学备考攻略 | 免费 | 365天 | 点击试听 |
| 2026逻辑备考攻略 | 免费 | 365天 | 点击试听 |
| 2010-2024英语二15套真题讲解 | 99元 | 购买后365天 | 立即购买 |
| 2010-2025数学16套真题讲解 | 99元 | 购买后365天 | 立即购买 |
| 2010-2025逻辑16套真题讲解 | 99元 | 购买后365天 | 立即购买 |
| 更多MPA课程请点击查看 | |||
微信扫码直达>>> 2026MPA择校人工咨询
| 微信扫码预约>>> 2026模考估分
| ||
点击预约!MPA百日决胜班