各位考生:
我院2026年硕士研究生招生复试时间为2026年3月21日,具体安排如下:
一、复试地点
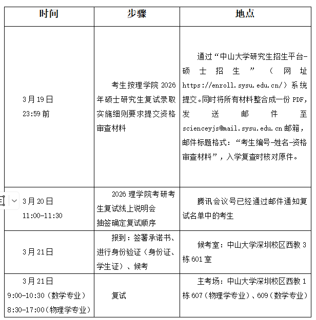
主考场:中山大学深圳校区西教1栋607、609室
候考室:中山大学深圳校区西教3栋601室
二、复试安排及时间表

三、提交(补交)材料进行资格审查
请按照我院复试录取实施细则要求的资格审查材料清单做准备,不符合报考条件者将被取消复试资格。
四、备考培训
1. 时间:3月20日,11:00-11:30;形式:腾讯会议,会议号见上述表格。
2. 方式:请考生按照时间,实名登陆腾讯会议,线上进行备考培训,抽签确定复试顺序,强调复试流程及复试纪律。
五、复试安排
1. 候考时间。
(1)报考数学专业的考生,依照抽签顺序,请1-4号考生于8:30前报到,核验身份。地点:候考室为中山大学深圳校区西教3栋601室。
(2)报考物理学专业的考生,依照抽签顺序,1-5号考生于7:30前报到,6-9位于9:00前报到,10-14号考生于13:00前报到,15-19位于14:30前报到,核验身份。地点:物理候考室为中山大学深圳校区西教3栋601室。
2. 复试时间:数学组时间为3月21日9:00-10:30,数学组复试室为中山大学深圳校区西教1栋609室;物理学组时间为3月21日8:30-17:00,物理学组复试室为中山大学深圳校区西教1栋607室。
3. 学校路线指引
(1)入校:请各申请人带上准考证及身份证,在中山大学深圳校区西南门处出示给保卫放行。
(2)路线指引(附图)

从西南门进入学校,西南门面对为西教学楼,直走往里即是西教学楼1栋。
(3)学院将安排学生助理在3月20日下午16:00在中山大学正门(靠近中山大学地铁站出口)集中接参加复试的考生入校熟悉考场,如有需要,请提前到达校门等候。
六、公布复试成绩
复试成绩报学校审核后公布。公布地址:https://science.sysu.edu.cn/
七、体检
拟录取考生须于拟录取后进行体检。体检表模板请见附件。考生可自行选择到二级甲等及以上医院进行体检,体检内容须涵盖体检表模板中所有内容,体检结果有相应盖章的体检结论即可。体检标准参照教育部、原卫生部、中国残联印发的《普通高等学校招生体检工作指导意见》(教学〔2003〕3号)要求,按照《教育部办公厅 卫生部办公厅关于普通高等学校招生学生入学身体检查取消乙肝项目检测有关问题的通知》(教学厅〔2010〕2号)规定。体检结果最迟须于4月10日前提交(邮寄地址:广东省深圳市光明区公常路66号中山大学深圳校区东教学楼3栋315室,许老师收,电话:0755-23260116,请用顺丰快递寄送),不参加体检或体检不合格者不予录取。
八、本通知未尽事项以教育部、我校研究生院有关文件为准。
九、录取通知书(另行通知)
1. 联系人:许老师,陈老师
2.电话:0755-23260116,23260091
邮箱:scienceyjs@mail.sysu.edu.cn
理学院
2026年3月17日