马克思主义理论是文科专业里面考研竞争比较激烈的专业,调剂的名额相对较少,一志愿填报院校就很关键,本期重点讲下马克思主义理论考研院校推荐,以及考研方向与未来前景。
一、马克思主义理论考研院校推荐
从两个角度去看,一是学科评估靠前的院校;二是不同分数线易上岸的院校;
1、学科评估靠前的院校:
目前靠前的中国人大、清华大学、东北师范大学、武汉大学、北大、吉大等,各个院校录取分数不一样,比如人大近三年录取分368、390、345分,清华大学一志愿复试19人,录取15人,录取分325分,具体看下图:

2、不同分数段易上岸的院校
330分易上岸的院校:赣南师范大学、北京信息科技大学、海南师范大学、延边大学、东华理工大学、山东科技大学、安徽工业大学、华东交通大学;
340分易上岸的院校:辽宁工业大学、河南理工大学、内蒙古科技大学、浙江工商大学、成都理工大学、河南师范大学、江西师范大学;
350分易上岸的院校:南开大学、西安建筑科技大学、中国矿业大学徐州、合肥工业大学、北京邮电大学、济南大学、四川外国语大学、西南政法大学;
360分易上岸大学:中央民族大学、华南理工大学、西北农林科技大学、华北电力大学、天津医科大学。
二、马克思主义理论考研相关知识点
1、国家线:A区近三年国家线:326、331、323分;B区近三年国家线:316、321、313分
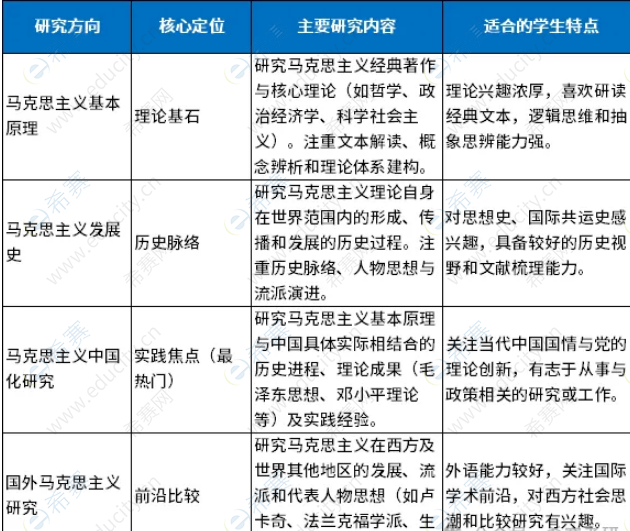
2、研究方向:
马克思主义基本原理、马克思主义发展史、马克思主义中国化研究、国外马克思主义研究、思想政治教育、中国近现代史基本问题研究,主要是前面四个。

3、考研初试内容:政治100分、英语一100分、马克思主义基本原理150分、马克思主义中国化理论与实践/中国特色社会主义理论150分
4、未来就业,从对身边学马克思主义理论的学生调研来看,读研就业主要就是六个方向,
一个是直博,这种一般是重点院校,未来有机会进985或211高校;二是进普通高校做思政老师,这种名额比较少,主要还是进高校做辅导员或行政人员;三是考公或选调生考试,在民政、统计局等部门从事文稿、政策研究;四是考教师资格证,做初高中政治老师;五是进央国企从事办公室行政工作,负责党员队伍建设;六是去考研辅导机构或图书出版社从事编辑工作,从就业来看,考马克思主义理论入党很重要。
关于马克思主义理论考研院校写到这里,马克思主义理论考研专业课是自主命题,录取分明显存在大小年,上年录取分低,报名的多,第二年分数就会高,一定要看三年数据,需要查不同院校分数数据,可以看下:
长按识别进入小程序>>> 1分钟考研精准择校
| 长按识别进入小程序>>> 考研数学历年真题及强化题在线做题
|
